成都科汇科技有限公司
Kehui Technology Co., Ltd.



不同行业由于积累的数据量庞大、数据种类多样、业务形态繁杂,以及拥有机构或个人机密信息,其数据价值和利益巨大,面对的潜在安全隐患更是无处不在。勒索病毒、人为损坏,或是由于不可控的意外灾害,都可能导致原始数据被篡改和丢失等严重情况,为此监管机构和行业协会出台相关规范、管理办法和行业标准,来规范企业对于数据的记录、存储和管理。
例如很多企业需遵循《数据安全法》、《网络安全法》、《个人信息保护法》等,对通过网络或以电子等形式进行收集、存储、传输、使用、提供、公开数据等环节进行规范,并规定了网络产品和服务者的义务。而其中,医药行业与人类生命健康息息相关,受到卫健委、工信部、医保局、药监局等多方监管单位的监督和管理。以确保研发、生产、临床试验和临床医疗及用药等过程中的数据和信息安全,这虽然给企业及行业规范标准,但多项规范并未给出部署方案参考,如何在成本可控的范围内,部署适合企业运营模式且符合规范的数据灾备方案,这是很多制药企业面临的难题。

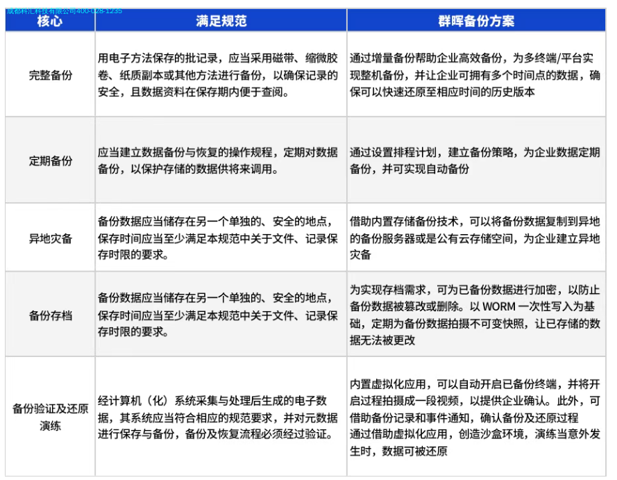
2011 年,发布《药品生产质量管理规范(2010 年修订)》(GMP),**百六十三条:用电子方法保存的批记录,应当采用磁带、缩微胶卷、纸质副本或其他方法进行备份,以确保记录的安全,且数据资料在保存期内便于查阅。2015 年,根据《药品生产质量管理规范(2010年修订)》第三百一十条规定,发布《计算机化系统》附录,作为其配套文件。第十九条,必须采用物理或者电子方法**数据的安全,以防止故意或意外的损害。应当建立数据备份与恢复的操作规程,定期对数据备份,以保护存储的数据供将来调用。备份数据应当储存在另一个单独的、安全的地点,保存时间应当至少满足本规范中关于文件、记录保存时限的要求。2020 年,发布《药品记录与数据管理要求(试行)》,以进一步规范药品研制、生产、经营和使用活动的记录与数据管理。第二十一条,系统生成的数据应当定期备份,备份与恢复流程必须经过验证,数据的备份与删除应有相应记录。第二十六条,经计算机(化)系统采集与处理后生成的电子数据,其系统应当符合相应的规范要求,并对元数据进行保存与备份,备份及恢复流程必须经过验证。诸多规范都提出要确保电子方法保存的数据安全,并进行有效备份,同时需确保可被恢复。

还是拿制药企业举例,其数据类型根据来源和用途大致分为:基础信息、行为活动数据、计量器具数据、电子数据以及文档、影像、音频等。其特点有巨量化、非结构化或半结构化。而随着 AI 人工智能技术的加入,新药研发及临床试验数据更为繁杂且庞大。总结就是平台多、增量快、类型丰富。不同行业对于原始数据的记录和存储管理肯定有着不同的管理规范,对于和制药行业一样,非结构化数据占多数,且数据来源多、种类丰富、增量快的行业来说,可以归纳出以下五大备份核心需求。群晖希望企业借助一体化的备份方案,不仅满足行业规范要求,更可以有效抵御潜在的内外安全事件。完整备份:电子方法保存的质量标准、工艺规程、操作规程、记录、报告等是否可以完整备份?定期备份:数据可否实现定期备份,以避免人为损坏或勒索病毒?异地灾备:备份数据是否存在于不同地点和不同媒介?
备份存档:备份数据是否可实现存档,并且无法被篡改以保留原始数据?
备份验证及还原演练:备份及恢复过程是否万无一失?

企业运行过程是否合规,是关乎到可否持续运营的关键。以制药企业来说,不断发生企业不符合 GMP 规范而受到处罚的事件,不仅没收违法所得,还会并处罚款,以及停产停业整顿。通过对不同行业的合规了解,群晖备份一体机不仅可以为关键数据和设备提供灾备保护,还能满足存档要求,实现数据不可变,有效避免内外潜在的安全隐患。

群晖 WriteOnce 实现锁定文件,无法篡改及删除文件,满足企业归档要求。
四川 群晖 synology 成都 NAS存储 代理分销服务商 科汇科技
一、NAS品类:
NAS网络储存器,网络存储服务器,网络附属存储,存储服务器,NAS ,网络存储服务器,群晖NAS网络存储,synology nas ,网络附加存储, nas存储器, nas服务器,晖nas网络存储 群晖存储服务器 群晖服务器代理,企业级网络存储器,网络存储器,NAS云存储,网络存储池,私有云存储 存储nas成都,群晖企业级nas, 非结构化数据的存储、管理和保护,网络服务器,NAS网络储存器,入门级NAS存储,非结构化数据管理,中小企业文件共享,办公文件等数据的存储与共享,磁盘阵列,群晖NAS, NAS网络储存,存储工作站,文件储存器,IP网络存储,NAS存储,数据存储设备,数据存储器,双盘NAS数据存储器,NAS网络存储器,非结构化存储-NAS设备,近线备份存储,电子档案存储设备,本地NAS网络存储
二、场景:
网盘:企业版网盘、企业云盘,企业网盘(协作网盘,企业网盘,协同网盘,协作云盘,专业网盘,团队协用云盘,文件共享协作,多人协作云盘,多人协作网盘,支持协作的网盘,多人网盘,网盘协作,支持协作的网盘,网盘存储,私有云盘,私有网盘。网盘多用户,网盘服务器,多用户网盘,云盘协用办公,文件服务器,企业文件服务器,ISCS挂载,校园存储nas, 备份一体机,小公司用nas还是服务器,替代替换 Windows 文件服务器 ,影像NAS存储,pacs存储
三、功能:
协议支持:支持SMB/NFS/FTP等多种传输协议,局域网内共享,
权限设置:支持WindowsACL13种权限,通过图形化界面,以勾选的方式,快捷为用户设置权限,
备份支持:支持备份/还原:集中备份企业服务器、虚拟机和云端数据,支持VMware虚拟机/,虚拟机/PC/服务器,并在业务系统宕机无法启动时,可以通过群晖自带的虚拟机还原业务系统,并启动虚拟机顶替业务,起到灾备作用;
建议新购替代机型更够保障,成都群晖本地服务商,成都群晖服务器总代理,成都群晖synology体验中心,,成都群晖总代,成都群晖总代理,成都群晖代理内存条,成都群晖NAS,群晖科技股份有限公司。
数据恢复服务
群晖中了勒索病毒的恢复, 勒索病素解密,群晖nas中了勒索病毒怎么办,群晖服务器被勒索病毒攻击了怎么办,国内主流NAS服务器遭勒索病毒攻击 **方案,encrypted勒索病毒对群晖NAS服务器的攻击,防勒索解决方案,
服务器数据恢复、raid数据恢复、nas数据恢复、希捷数据恢复、西数硬盘恢复、Seagate数据恢复、WD数据恢复、群晖硬盘数据恢复、群晖数据恢复,开盘,服务器raid阵列恢复,数据库修复,群晖数据恢复,群晖硬盘修复,群晖误删文件如何恢复,成都群晖维修点,群晖400客服电话是?
群晖与OA集成,实现单点登录, 存储池Raid5出现堪用/降级
五、群晖代理体系:
群晖nas官网中国,群辉NAS,群晖科技官网,群晖官方网站,群晖官网,群晖科技股份有限公司
synology群晖全国总代理、synology群晖国代,synology群晖分销总代理,synology群晖总代理,synology群晖总分销商、群晖国内总代理,成都群晖synology体验中心,群晖NAS
synology群晖授权经销商、synology群晖官方代理商,群晖增值值代理商,群晖企业方案商 ),群晖四川总代理,群晖成都总代理,群晖四川代理,成都群晖synology体验中心,成都群晖体验中心,成都群晖服务器总代理,成都群晖售后,成都群晖总代,成都群晖官方代理,成都群晖总代理,成都群晖总代联系方式,成都群晖官方授权店,成都群晖代理内存条,群晖国内总代理,成都群晖体验中心,群晖成都技术中心, 群晖 四川代理,群晖成都供应商,成都群晖配置指南,成都群晖分销商
六、公开中标信息(部份行业客户 成功案例名单)
成都科汇科技有限公司 中标了以下单位 ,成功交付了 群晖存储方案: 四川大学华西第二医院网络存储设备电子竞价、中国民用航空西南地区管理局NAS网络存储电子竞价、四川大学华西第二医院网络存储设备电子竞价、西南交通大学教务处网络附加存储(NAS)电子竞价、国家税务总局成都市锦江区税务局NAS网络储存电子卖场采购项目、武警黄金第三总队数据存储硬盘电子竞价、湖北省地震局大地测量室网络存储设备及配件采购项目、自然资源部第六地形测量队网络附加存储(NAS)电子竞价、自然资源部第三航测遥感院NAS硬盘电子竞价,以为均为,成都科汇科技有限公司 中标的公开招标信息。
主推机型:群晖新品
2025年:DS925+,DS1825+
2024年:ds224+
2023年:ds223j, ds423+,ds1823xs+, rs2423, RS2423RP,rs2423+ ,rs2423rp+,
2022年: DS3622xs+,ds1522+,DS2422+
2021看,rs4021xs+, rs3621rpxs+,RS3621RPXS, DS1621+, DS1821+,RS1221RP+ .rs1221+
2018年:ds1618+, rs3618xs+,rs2418+
2017年:RS4017xs+,rx1217rp 扩展柜
2016年: RS2416+
2014年:RS2414xs+,RS2414+,rs2414rp+.
sas接口:sa3200D
全闪:fs2500 ,hd6500 rx6022sas, rx6025sas,
扩展柜:dx517
硬盘:网络存储服务器专用硬盘, 网络存储专用机械硬盘16T,,HAT3300-4T,HAT3300-4TB,,HAT3310-8T,HAT3310-16T,SAT5221-3840G,HAT5300-4T, HAT5300-12TB,SAT5210-480G SSD, SNV5420-800G(固态硬盘),,SNV3410-800G 群晖 HAS5310 机械硬盘
内存:D4EU01-16G
导轨:rks-02
邮件服务器产品:企业级邮件服务器**许可证,邮箱授权码,邮箱激活码,Mailplus 5 licenses
群晖服务区域
省级:四川群晖 西藏群晖 重庆群晖 贵州群晖 云南群晖
四川synology: 成都群晖 德阳群晖 绵阳群晖,攀枝花群晖,西昌群晖,雅安群晖,内江群晖,资阳群晖,南充群晖,眉山群晖,乐山群晖,自贡群晖 泸州群晖 广元群晖 遂宁群晖 宜宾群晖 广安群晖 达州群晖 雅安群晖 巴中群晖 资阳群晖 攀枝花群晖 凉山彝族自治州群晖 甘孜藏族自治州群晖 阿坝藏族羌族自治州群晖,成都群晖
贵州群晖:贵阳群晖 、六盘水群晖、遵义群晖、安顺群晖、铜仁群晖、毕节群晖。 黔南群晖 、黔西南群晖、贵州黔东南群晖
重庆群晖 合川群晖 南川群晖 潼南群晖 铜梁群晖 长寿群晖 璧山群晖 荣昌群晖 綦江群晖 大足群晖 武隆群晖 垫江群晖 奉节群晖 丰都群晖 城口群晖 巫溪群晖 云阳群晖 酉阳群晖 巫山群晖 梁平群晖 彭水群晖 秀山群晖 石柱群晖 开县群晖
云明群晖: 昆明群晖、曲靖群晖、玉溪群晖、 保山群晖 、昭通群晖 、丽江群晖 、普洱群晖、 临沧群晖。文山壮族苗族自治州(文山群晖) 、红河哈尼族彝族自治州(红河群晖) 、西双版纳傣族自治州、(西双版纳群晖) 楚雄彝族自治州(楚雄群晖)、 大理白族自治州(大理群晖)、 德宏傣族景颇族自治州(德宏群晖)、 怒江傈僳族自治州(怒江群晖)、 迪庆藏族自治州(迪庆群晖)
群晖保内免费维修支持。
nas 群晖成都技术中心群晖,群晖400电话支持,成都群晖nas 成都群晖体验中心,群晖线下400,成都群晖synology体验中心,成都群晖体验中心,成都群晖售后,成都群晖 总代理,成都群晖技术,群晖400,成都群晖nas、成都群晖有实体店、群晖官方网站、群晖成都代理,群晖nas 成都群晖技术QQ群 四川群晖群晖体验中心 群晖成都技术中心 群晖成都体验店 synology成都,群晖技术支持 群晖存储盘, 群晖成都体验店地址。群晖成都供应商。群晖没有官方技术支持热线:4000281235 可获得 群晖技术支持,群晖服务器客服电话,群晖400 群晖官方电话,群晖科技股份有限公司,成都群晖售后,群晖服务器客服电话,群晖客服热线24小时人工服务 , 群晖nas客服电话,成都群晖官网入口
---------------群晖设备用户使用常见问题top 10----------------
1.为什么群晖设备断电后无法访问群晖或者异常关机后,或搬家,或换了个地方后连不上群晖 设备?群晖闪黄灯,连不上群晖nas,群晖无法启动,群晖忘记密码,无法登录,登录报错。管理员或普通用户NAS登陆密码忘记,登不上NAS如何解决?4.为什么QC访问失败群晖账号无法登录?IP地址随时在变,如何设成固定的IP地址。
2、1515+群晖反复重启,1515+群晖不通电,占不亮,启动报警。群晖访问很卡,传数据很慢,内网群晖访问很卡,局域网内,群晖访问很慢
2.为什么群晖设备新加了一块或几块硬盘为什么存储空间没有相应增加?群晖硬盘报错,导致存储池降级,如何操作。如何把移动硬盘的内容copy到群晖。硬盘报故障,
3.群晖文件删除后,如何恢复,文件删除后如何找回?回收站还是快照。
5.为什么文件夹总共有少量数据而存储空间显示空间数据已满?
6.群晖备份,drive套件,有些文件夹备份不了,drive套件不能同步文件,
7.群晖存储空间满了报警,如何安全扩容不掉数据,如何在线扩容
9.如何用群晖设备实现文件在线只读不能另存的控制问题?
10 群晖文件夹被加密了如何解密,群晖中了勒索病毒,如何解决。
常见问题: synology.me 没有工信部备案,需要取消解析
系列号查询是否为群晖**,详细解决方案联系我司技术工程师解决,国家不允许用nas的解决方法
使用问题解决热线:400-028-1235
四川群晖NAS存储代理商,成都群晖NAS分销
成都科汇科技有限公司 — 群晖存储 成都总代理 400-028-1235
无论您的IT架构是本地化、云端、还是混和云都能提供一站式数据备份方案。
京东群晖synology 天猫群晖 线下代理技术咨询服务
四川成都群晖官方授权核心代理商(企业级服务商)
四川成都群晖synology解决方案中心
四川成都群晖synology体验中心
四川成都synology群晖线下实体店
四川成都群晖synology售后技术中心
四川成都群晖synology官方授权专卖店

成都科汇科技有限公司 (群晖存储 成都总代理 400-028-1235 )
地址:成都市人民南路四段1号时代数码大厦18FA5
电话:400-028-1235
手机:18081950517 (微信同号)